
Electrical Systems
E-Systems coordinates the flow of information and power between all the boat's components, from designing custom PCBs for power distribution, critical safety mechanisms and digital communication, serving as the vital bridge between hardware and software.
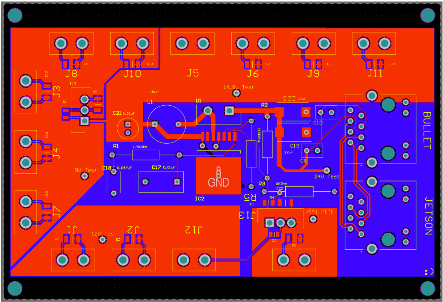
At the heart of E-Systems lies the power distribution board, which routes power at appropriate and precise voltage levels to our boat's low-power components including microcontrollers, remote control receiver, and high power relay coils. The board takes an input of 14.8V from our BlueRobotics Lithium-Ion battery, and 12V from a DC-DC buck converter. Next, voltage regulators step down the input voltage to 5V and 3.3V for the components mentioned above. The high power inputs of 14.8V and 12V are distributed across multiple outputs, including the Robotic skeeball and watergun, Jetson Nano computer and LIDAR. The board also contains a 14.8V to 24V boost converter which works by periodically connecting an inductor to a lower input voltage which stores energy in its magnetic field and then disconnects it to release stored energy to charge an output capacitor to a higher voltage. The 24V is then injected over ethernet to facilitate the delivery of power and data to our onboard bullet antenna, which is connected through Wi-Fi to an onshore computer.


Safety Feature
Another critical power system E-systems is responsible for is our killswitch, a critical safety feature for our high-power electronics. The PCB contains two 90A 1 Form A switching relays which allow us to “kill” or disconnect our thrusters from our 24V LiPo battery and stop all robotics components with the press of an emergency button on the boat or on the remote controller. Large power planes are stitched together with vias to facilitate the large peak current draw, and keep temperature rises low. When the kill button is pressed, the relays are flipped when a MOSFET is turned on via a charge pump which increases the voltage at the gate, allowing current to flow from the drain to the source and sending a 3.3V signal to our microcontroller, letting it know that the killswitch was activated.


Lithium ion batteries are prone to thermal runaway, which is a danger to all systems on the boat. For that reason, we are in the process of integrating a Battery Management System, which has the potential to disconnect via two high power mosfets the 14.8 Li-ion battery when charging or discharging in the face of short-circuits, over/under voltage, current or temperatures. Additionally the board can passively balance voltage levels across the four battery cells and provide us with real-time state of charge, health and voltage information via an embedded OLED display and RP2040 IC which can read and write register values from the BQ40Z50 chip.


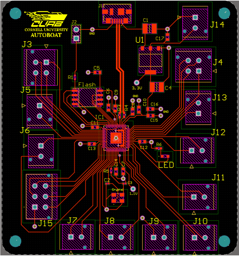
Beyond power, E-Systems oversees communication, via our custom microcontroller PCB based around a RP2040 chip. These devices facilitate communication with our remote control, and ensure that correct signals are sent to our thrusters, robotics motors and servos, SPI devices and relays.


Looking into the future we are excited to integrate sensors and controllers for our advanced capabilities in Robotics, such as the robotic arm, and we have already designed a custom power distribution system for the robotics components. The electrical team is also working on interesting new circuit board designs, one of which being custom Electronic Speed Converters (ESCs) to control our T500 thrusters.

